中
EN
首页
走进创佳
公司简介
企业文化
企业优势
专利证书
公司荣誉
创新平台
产品中心
车门锁
门把手
组合开关
点火开关
玻璃升降器
车门铰链
闭锁器
保障能力
管理能力
生产能力
实验能力
合作伙伴
服务支持
合作客户
新闻中心
公司新闻
行业动态
创佳报刊
人才招聘
联系我们
联系我们
在线留言
新闻中心
公司新闻
行业动态
创佳报刊
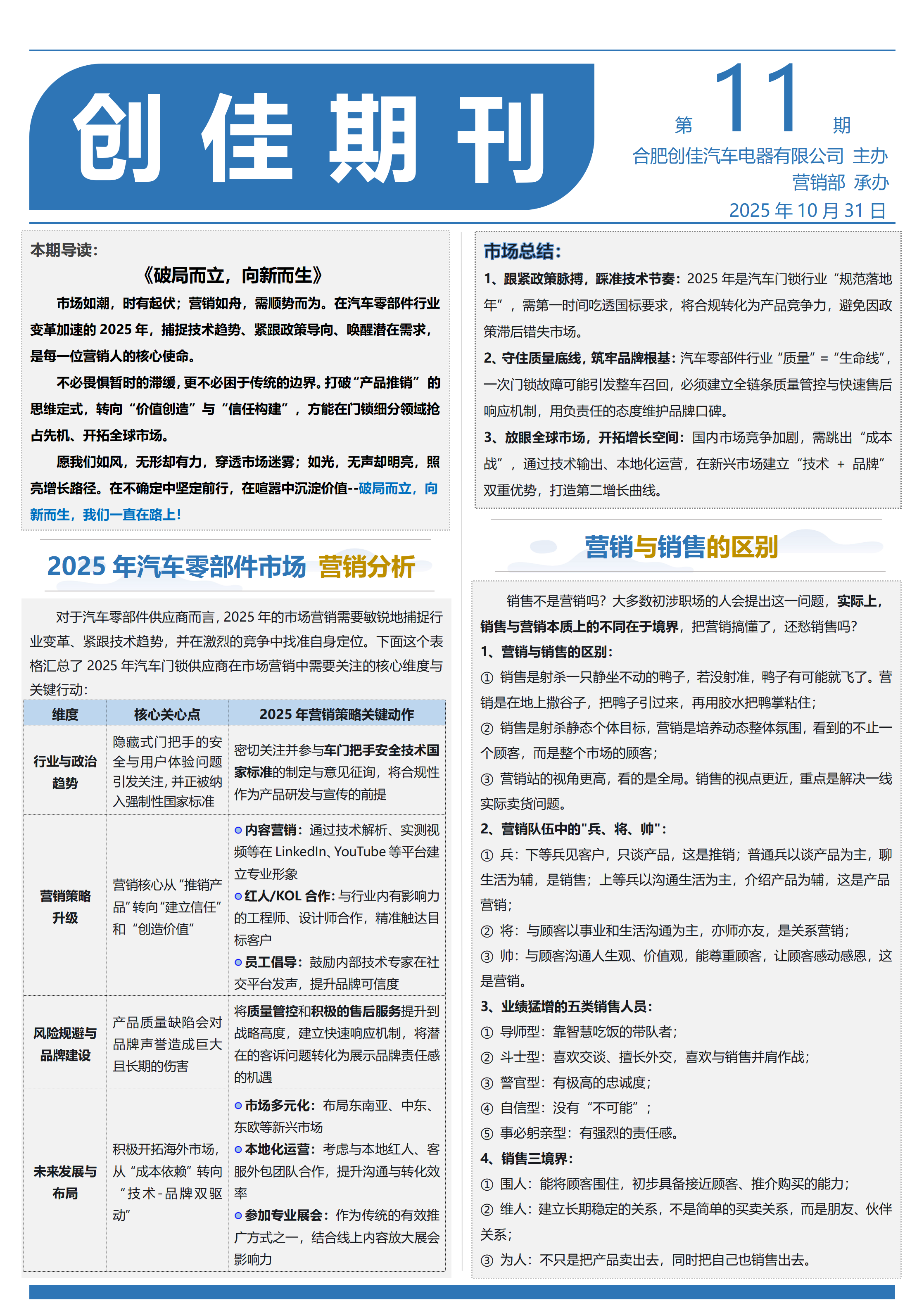
创佳报刊2025年第11期
发布日期:2025-11-06 浏览次数:338
上一篇:
创佳报刊2025年第12期
下一篇:
创佳报刊2025年第10期
返回顶部